Главная   А  Б  В  Г  Д  Е  Ж  З  И  Й  К  Л  М  Н  О  П  Р  С  Т  У  Ф  Х  Ц  Ч  Ш  Э  Ю  Я  Документы
Реклама:

Что привезти из Кубы

Что привезти из Кубы

lions-guides.ru

ГЕНЕАЛОГИЧЕСКИЕ ТАБЛИЦЫ

ПОЯСНЕНИЯ

Таблицы призваны облегчить читателю ориентацию в том обширном просопографическом материале, который содержится в томе, по возможности суммировав его и представив в систематическом виде взаимоувязанных родословий. Это потребовало, естественно, включения целого ряда имен, в текстах и комментариях не упоминающихся, но без которых генеалогия утратила бы связность. Кроме того, составитель позволил себе пополнить таблицы также изрядным количеством лиц, династически связанных с древнерусским княжеским домом, хотя в тексте эти связи и не обсуждаются. Поэтому таблицы представляют собой не только вспомогательную часть тома, но и несут самостоятельную, отдельную информацию. Вместе с тем, от приведенных генеалогий, разумеется, никоим образом не следует ждать исчерпывающей полноты. За их пределами остались имена многих исторически более или менее важных персонажей, если их присутствие не диктовалось названными выше потребностями; исключение составляют некоторые общеизвестные имена, которые дают читателю возможность привязать родословие к исторически маркирующим фигурам — Карлу Великому, Александру Невскому, Пржемыслу-Отакару I и т. п. В результате родословия страдают порой досадной, но неизбежной избирательностью, предъявляя имена незначительные (коль скоро они фигурируют в тексте) и опуская исторически куда более весомые (но в тексте не встречающиеся). Читателю придется смириться с этим, как смирился составитель.

Несколько технических замечаний.

Знак °° между двумя именами указывает на брак между соответствующими лицами. Изредка под тем или иным именем встречается стрелка (->), которая значит, что данное лицо присутствует в этой же таблице в той ее части, куда указывает стрелка, но в другом генеалогическом контексте.

Следует обратить внимание на то, что филиация между родителями и потомками может быть проведена как от знака так и непосредственно от имени родителя. Первое значит происхождение от указанного брака, второе — происхождение вне его (внебрачное или от другого брака, не учтенного в таблице). Пунктирная филиация (.........) дает понять, что генеалогическая связь между данными лицами является предположительной.

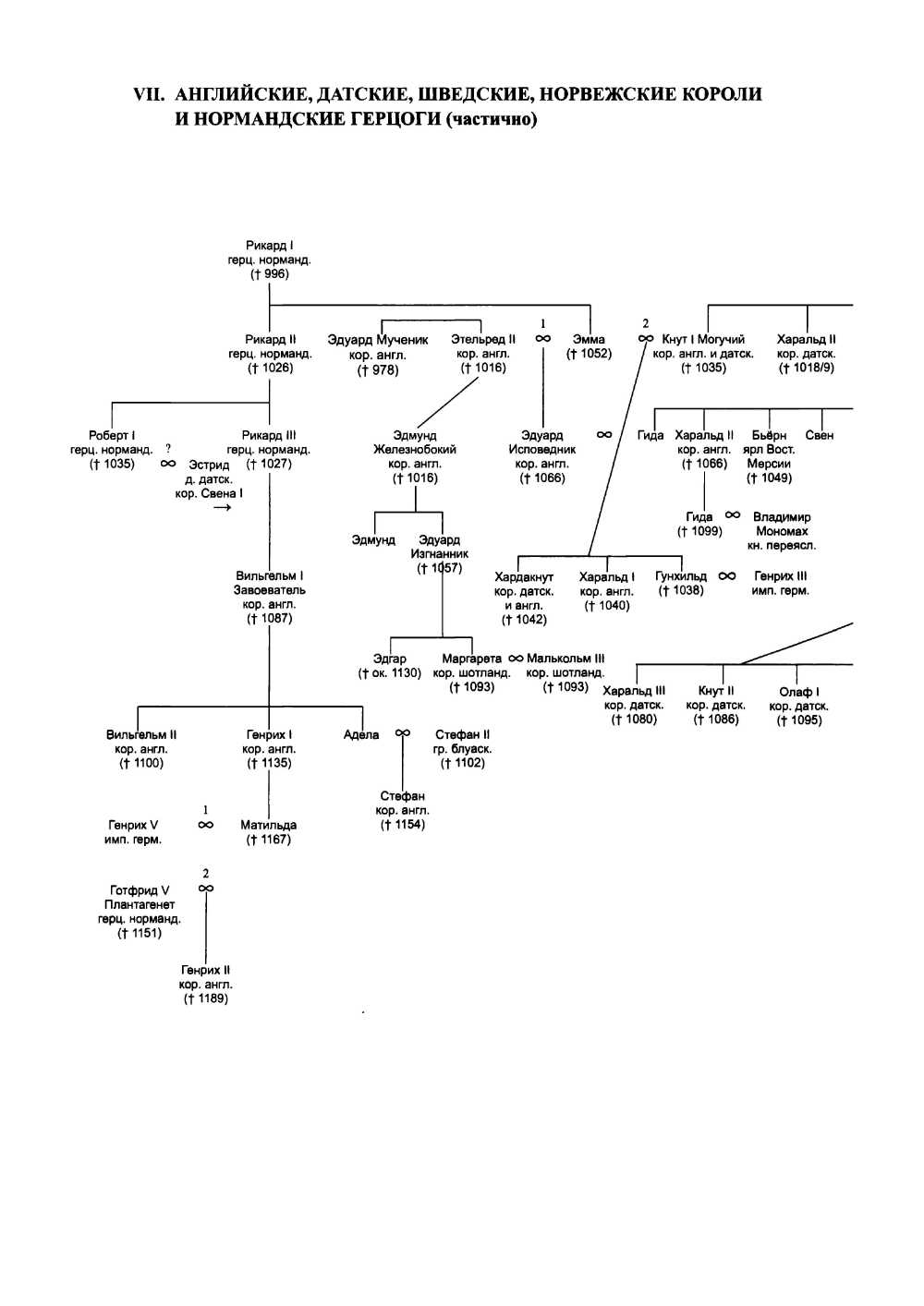
Легенды при именах — предельно лаконичны. Из хронологических указаний приводится только дата смерти; следует помнить, что она не всегда совпадает с датой окончания правления (если речь идет о короле, [374] князе и т. п.). Дата присутствует только при упоминании имени в главной для него таблице; при повторных упоминаниях (если они есть) в других таблицах она опущена. Например, дата смерти англо-саксонской принцессы Гиды, первой жены Владимира Мономаха, приведена в таблице VII, где представлены англо-саксонские короли in summa; при упоминании же Гиды в родословии русских князей (таблица IXb) этой детали нет. И наоборот: дата кончины Владимира Мономаха есть в таблице IXb, но ее нет в таблице VII, хотя имя Мономаха названо и там. Больше подробностей читатель найдет в указателе личных имен.

В легенде мы старались, насколько то было нам доступно, учесть актуальный статус названного лица. Иными словами, в таблице VII, где Владимир Мономах фигурирует только как супруг Гиды, он назван князем переяславским, потому что при жизни Гиды Владимир киевским князем еще не был. Но в таблице IXb Мономах обозначен, естественно, как князь киевский.

Определенную терминологическую трудность представляет различение между «западнофранкскими» и «французскими» и, соответственно, между «восточнофранкскими» и «германскими» королями, которое связано с рядом разноречивых условностей в историографии. Сознавая, что налицо тенденция употреблять первую пару терминов на протяжении всего X в. (Оттон II — еще «восточнофранкский» король, тогда как его сын Оттон III — уже «германский», «немецкий»), все же предпочитаем проводить эту условную грань, ориентируясь на конец династии Каролингов в Восточнофранкском королевстве в начале X в.; в таком случае последним «восточнофранкским» королем остается Людовик IV, а Конрад I и Генрих I делаются уже «германскими». В силу сказанного из первых Капетингов Одона (ум. в 898 г.) условно именуем еще «западнофранкским», а его брата Роберта I (ум. в 923 г.) — уже «французским

Таблица I. Франкские короли и императоры.

Таблица II. Германские короли и императоры. Часть 1, Часть 2.

Таблица III. Вельфы. Часть 1, Часть 2.

Таблица IV. Польские князья. Часть 1, Часть 2.

Таблица V. Венгерские короли. Часть 1, Часть 2.

Таблица VI. Чешские князья и короли. Часть 1, Часть 2.

Таблица VII. Английские, датские, шведские, норвежские короли и нормандские герцоги. Часть 1, Часть 2.

Таблица VIII. Византийские императоры. Часть 1, Часть 2.

Таблица IXа. Русские князья, кроме Ярославичей. Часть 1, Часть 2.

Таблица IXб. Русские князья, Ярославичи. Часть 1, Часть 2.

Что привезти из Кубы

Что привезти из Кубы

lions-guides.ru

Спасибо команде vostlit.info за огромную работу по переводу и редактированию этих исторических документов! Это колоссальный труд волонтёров, включая ручную редактуру распознанных файлов. Источник: vostlit.info