Главная   А  Б  В  Г  Д  Е  Ж  З  И  Й  К  Л  М  Н  О  П  Р  С  Т  У  Ф  Х  Ц  Ч  Ш  Э  Ю  Я  Документы
Реклама:

Структура центрального аппарата управления (по данным законодательных сводов)

Палата небесных и земных божеств (Дзингикан)

Палата Большого государственного совета (Дайдзёкан)

Левая ревизионная канцелярия (Сабэнкаи)
Правая ревизионная канцелярия (Убэнкан)

Министерство Центральных дел (Тюмусё)

Управление двора государыни (Тюгусики)
Левое и Правое управления охранников-отонэри (Саоотонэрирё, Уоотонэрирё)
Архивное управление (Дзусёрё)
Бюро дворцовых кладовых (Ути-но кура цукаса)
Швейное бюро (Нуидоио-ио цукаса)
Астрологическое управление (Оммёрё)
Бюро живописи (Этакуми-но цукаса)
Аптекарское бюро (Найякуси)
Бюро придворных ритуалов (Найрайси)

Министерство Церемоний (Сикибусё)

Управление столичной школы чиновников (Дайгакурё)
Управление придворных рангов (Санъирё)

Министерство управления (Дзибусё)

Музыкальное управление (Гагакурё)
Управление монахов и чужеземцев (Гэмбанрё)
Бюро государевых усыпальниц (Мисасаги-но цукаса)
Бюро похоронных ритуалов (Согиси) [220]

Министерство Народных дел (Мимбусё)

Счетное управление (Сюкэйрё)
Налоговое управление (Сюсайрё)

Военное министерство (Хёбусё)

Кавалерийское бюро (Хёмэси)
Арсенальное бюро (Дзохёси)
Военно-музыкальное бюро (Косуйси)
Бюро учета судов (Сюсэнси)
Бюро соколиной охоты (Сюёси)

Министерство наказаний (Кэйбусё)

Бюро финансовых взысканий (Дзосёкуси)
Бюро тюрем (Сюгокуси)

Министерство Большой казны (Окурасё)

Литейное бюро (Тэндзюси)
Хозяйственное бюро (Канимори-но цукаса)
Лакировочное бюро (Нурибэ-но цукаса)
Бюро по пошиву одежды (Нухибэ-но цукаса)
Ткацкое бюро (Орибэ-но цукаса)

Министерство Двора (Кунайсё)

Управление дворцового стола (Дайдзэнсики)
Строительное управление (Мокукурё)
Продовольственное управление (Оохирё)
Интендантское управление (Сюдэнрё)
Аптекарское управление (Тэнъякурё)
Бюро по делам государевой семьи (Оокими-но цукаса)
Бюро государева стола (Найдзэнси)
Винокуренное бюро (Сакэ-но цукаса)
Кузнечное бюро (Танъяси)
Бюро по делам государственных рабов (Якко-но цукаса)
Бюро садов и прудов (Соноикэ-но цукаса)
Гончарное бюро (Цутитакуми-но цукаса)
Бюро по делам «унэмэ» (Унэмэ-но цукаса)
Бюро водоснабжения (Мохитори-но цукаса)
Бюро по снабжению двора маслом (Абура-но цукаса)
Хозяйственное бюро дворца (Ути-но канимори-но цукаса) [221]
Посудное бюро (Хокосуэ-о цукаса)
Красильное бюро дворца (Ути-но сомэмоно-но цукаса

Палата Цензоров (Дандзётай)

Управа внешней охраны дворца (Эмонфу)

Бюро по делам «хаято» (Хаято-но цукаса)

Управа Левой и Правой дворцовой гвардии (Саэсифу, Уэсифу)

Левая и Правая управы дворцовой охраны (Сахёэфу, Ухёэфу)

Левое и Правое управление конюшен (Самэрё, Умэрё)

Управление Левого и Правого арсеналов (Сахёкорё, Ухёкорё)

Внутридворцовый арсенал (Найхёго-но цукаса)

Управление Левой части столицы (Сакёсики)

Бюро Восточного рынка (Химугаси-но ити-но цукаса)

Управление Правой части столицы (Укёсики)

Бюро Западного рынка (Ниси-но ити-но цукаса)

Женский дворец (Гоку)

Бюро управления делами (Найси-но цукаса)
Бюро кладовых (Кура-но цукаса)
Архивное бюро (Фуми-но цукаса)
Аптекарское бюро (Кусури-но цукаса)
Оружейное бюро (Цувамоно-но цукаса)
Бюро охраны (Микадо-но цукаса)
Интендантское бюро (Тономори-но цукаса)
Хозяйственное бюро (Канимори-но цукаса)
Бюро водоснабжения (Мохитори-но цукаса)
Бюро дворцового стола (Касивадэ-но цукаса)
Винокуренное бюро (Сакэ-но цукаса)
Швейное бюро (Нухитоно-но цукаса) [222]

Управление делами дворца наследника престола (Сюнгубо)

Бюро охранников-тонэри (Тонэрикан)
Бюро стола престолонаследника (Сюдзэнкэн)
Бюро кладовых (Сюдзокэн)
Хозяйственное бюро (Сюдэндзё)
Архивное бюро (Сюсёдзё)
Бюро водоснабжения (Сюсуйдзё)
Строительное бюро (Сюкудзё)
Арсенальное бюро (Сюхёдзё)
Конюшенное бюро (Сюмэдзё) [223]

Четыре разряда должностей

Согласно кодексу «Тайхорё», все чиновники в соответствии с занимаемой должностью были причислены к одному из четырех больших разрядов: «тёкан» или «ками», «дзикан» или «суке», «хаикаи» или «дзё» и «сютэн» или «саван». Разряд «тёкан» (доел, «старший чин») включал в себя всех чиновников, которые занимали высшие посты в соответствующих учреждениях, будь то «палаты» (Дзиигикан, Дайдзёкан, Дандзётай), министерства (яп. сё), ведомства (Сиби тюдай), различные управления (яп. рё, сики, бо), бюро (яп. си, цукаса, кэн, дзё) или управы (яп. фу). К разряду «дзикан» (досл, «следующие [за начальником] чины») относились все заместители руководителей соответствующих департаментов, иначе говоря, ближайшие помощники «начальников». К разряду «канкан» причислялись все остальные помощники глав ведомств. Что же касается «сютэн», то к этому разряду были отнесены все мелкие ведомственные чиновники, как, например, писцы.

Ведомство

Название должности для глав учреждений (тёкан, ками)

Название должности для старших помощников (дзикан, сукъ)

Название должности для младших помощников (ханкан, дзё)

Название должности для мелких служащих (стопин, сакан)

Дзингикан

хану

фуку

Ю

си

Дайдзёкан

дайдзё-дайдзин,
садайдзин,
удайдзин

дайнагон,
тюнагон,
санги

са-но дайбэн,
у-но дайбэн,
са-но тюбэн,
у-но тюбэн,
са-но сёбэн,
у-но сёбэн,
сё-нагон

си,
гэки

Министерства
(сё)

кё

дайфу,
софу

дайдзё,
сёдзё

дайроку,
сёроку [224]

Управления
(сики, бо)

дайфу

тэй

дайсин,
сёсин

дайдзоку,
сёдзоку

Управления
(рё)

то

дзё

дайин,
сёин

дайдзоку,
сёдзоку

Бюро
(си, цукаса)

сё,
будзэн

тэндзэн

ю

рэйси

Управление делами женского дворца
(Гоку)

соси

тэнси

соси

Дандзётай

ин

хицу

дайтю,
сётю

дайсё,
сёсё

Сиби тюдай

ре

дайхицу,
сёхицу

дайтю,
сстю

дайсё,
сёсё

Эмонфу,
Сано эдзифу,
У-но эдзифу,
Са-но хёэфу,
У-но хёэфу

току,
бэтто

са

дайн,
сёи

дай си,
соси

Тюэфу,
Гайэфу,
Коноэфу

тайсё

тюдзё,
сёсё

сёгэн

сёсо

Дадзайфу

соцу

дайни

дайгэн,
сёгэн

дайтэн,
сётэн

Кокуси
провинциальные управы)

сю,
мори

сукэ

дзё

сакан

Гунси
(уездные управы)

дайрё

сёрё

сюсэй

сютё [225]

Соответствия между рангом и должностью в местном аппарате управления (период Хэйан)

Классы принцев и чиновничьи ранги

Тиндзюфу

Дадзайфу

Дайкоку (большая провинция)

Дзёкоку (крупная провинция)

Тюкоку (средняя провинция)

Гукоку (малая провинция)

3-й и 4-й класс

соцу

3-й младший

соцу

5-й старший верхней ступени

дайни

5-й младший верхней ступени

сёгун

сю,
мори,
ками,
гон-но ками

5-й младший нижней ступени

сени

сю,
мори,
ками,
гон-но ками

6-й старший нижней ступени

дайгэн

сукэ,
гон-но сукэ

сю,
мори,
ками,
гон-но ками

6-й младший верхней ступени

сёгэн

сукэ,
гон-но сукэ

6-й младший нижней ступени

дайхандзи

сю,
мори,
ками [226]

7-й старший верхней ступени

гунгэн

дайтэн,
сёхандзи

7-й старший нижней ступени

дайдзё,
гон-нодайдзё

7-й младший верхней ступени

сёдзё,
гон-но сёдзё

дзё,
гон-но дзё

7-й младший нижней ступени

хакудзи

8-й старший верхней ступени

сётэн,
санси,
иси

Дзё

8-й младший верхней ступени

гунсо

даймоку

8-й младший нижней ступени

сёмоку

моку

дзё

Начальный старший нижней ступени

моку

Начальный младший верхней ступени

моку

Министерства и управления в Японии периодов Нара и Хэйан

2.JPG (61383 Byte)

Спасибо команде vostlit.info за огромную работу по переводу и редактированию этих исторических документов! Это колоссальный труд волонтёров, включая ручную редактуру распознанных файлов. Источник: vostlit.info

Центральный аппарат управления в период Нара

3.JPG (61383 Byte)

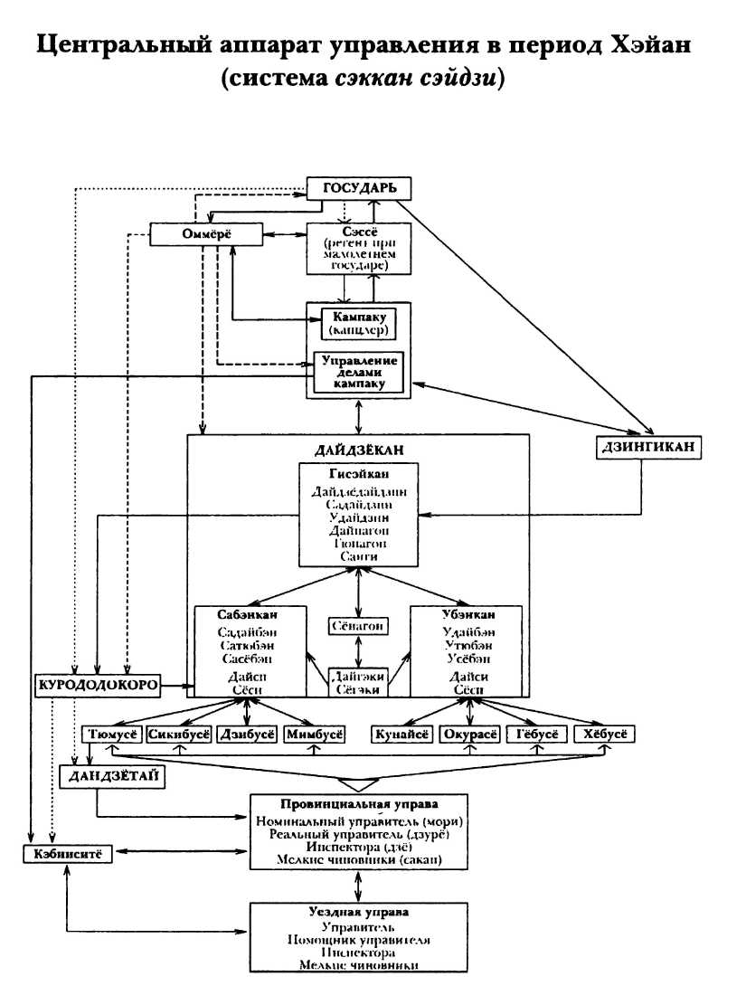
Центральный аппарат управления в период Хэйан (система сэккаи сэйдзи)

4.JPG (61383 Byte)

Центральный аппарат управления в период Хэйан (система инсэй)

5.JPG (61383 Byte)

(пер. )
Текст воспроизведен по изданию: Такла-Хайманот у Коптов // Записки Восточного отделения императорского русского археологического общества, Том XVIII. СПб. 1908

© текст - Тураев Б. 1908
© сетевая версия - Strori. 2012
© OCR - Karaiskender. 2012
© дизайн - Войтехович А. 2001
© ЗВОРАО. 1973